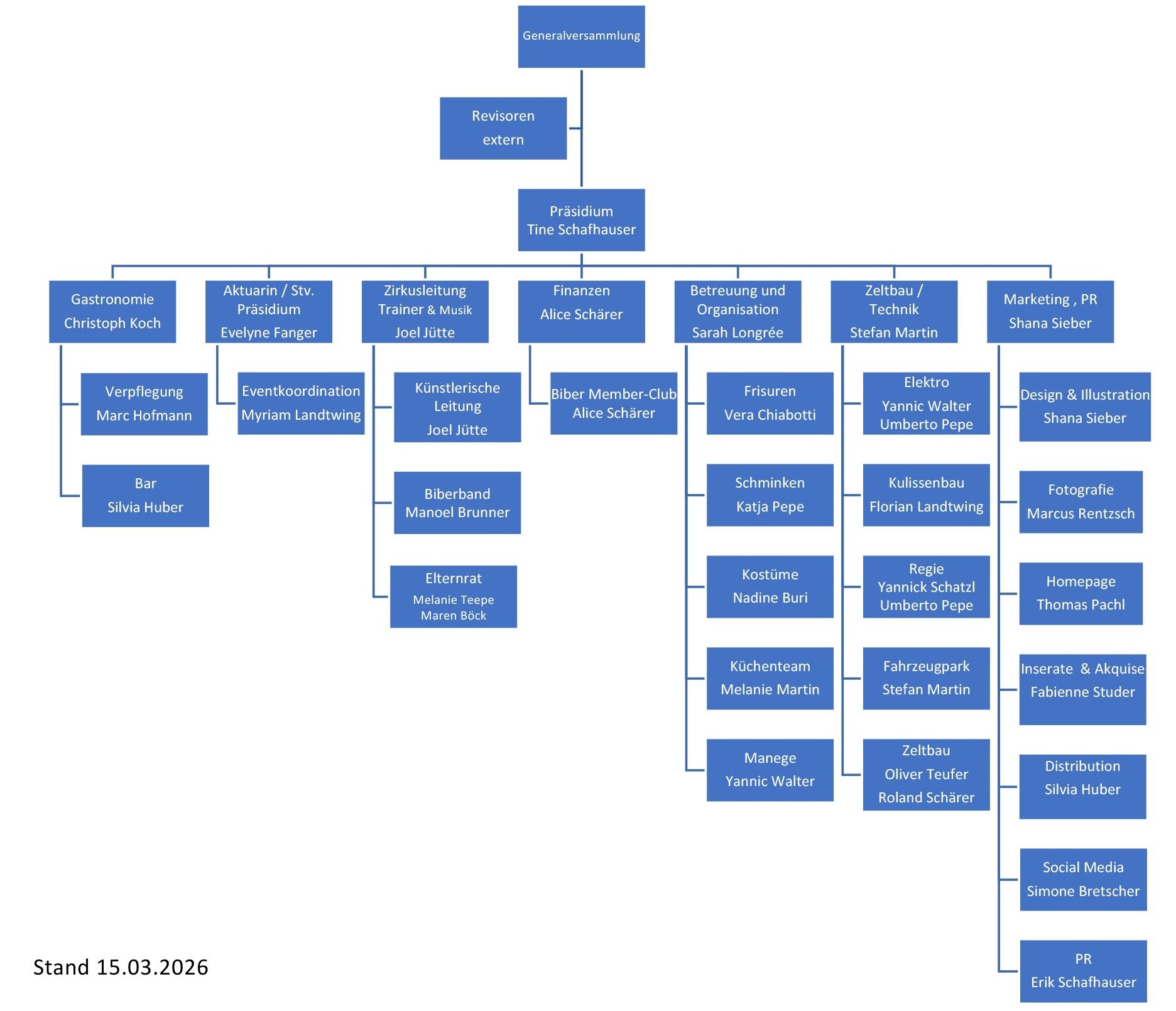
Das Circus Biber Team
Der Vorstand
Tine Schafhauser
Präsidentin
Christoph Koch
Gastronomie
Evelyne Fanger
Aktuar/Stv. Präsident
Joel Jütte
Zirkusleitung, Trainer & Musik
Alice Schärer
Finanzen
Sarah Longrée
Betreuung Artist*innen
Stefan Martin
Zeltbau/Technik
Shana Sieber (Ad Interim)
Marketing/PR
Das Organigramm

